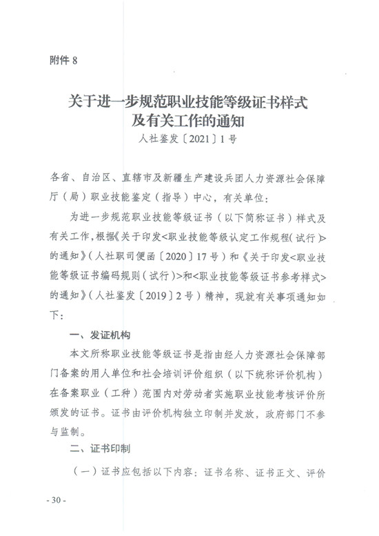
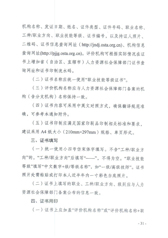
关于印发《辽宁省社会培训评价组织职业技能等级认定工作规程(试行)》的通知

发布时间:2021-02-10

文章来源:辽宁省人力资源和社会保障厅

编辑:管理员

 

首页 |  政务公开 |  服务大厅 |  办事指南 |  全省人力资源市场 |  毕业生专区 |  网站地图

版权说明:辽宁省就业和人オ服务中心对网站内容拥有一切权利,未经本网站同意,不允许全部或部分复制、转载或以其他任何方式使用

地址:辽宁省沈阳市和平区哈尔滨路50号 技术支持:辽宁荣科智维云科技有限公司 备案号:辽ICP备18016677号 辽ICP备07011309号 邮编:110013

图片正在加载中......

微信公众号